Shipyard Services & Facilities
Shipbuilding & Ship Repair
Shipbuilding
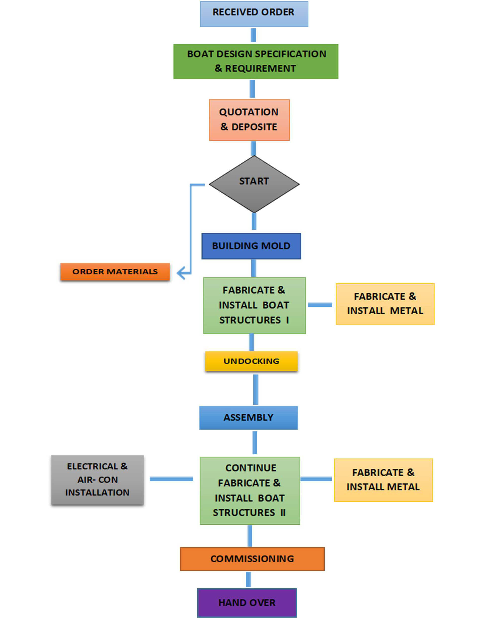
The construction of a fishing boat requires a high level of technical skill and a complex process involving the collaboration of many skilled trades and workers. Fishing boats can be classified into several types, including Trawler, Pursing, Prawn, Light boat, and Skid boat.Our shipbuilding journey began in the 1990s, primarily constructing wooden boats. Typically, construction would take place in a building or graving dock, with each boat being built almost piece by piece from the ground up. As time progressed, we evolved to constructing fiber boats and plan to develop steel boats in the near future.
Shipbuilding Flow Chart
Shipbuilding
New Fiber Boats
Ship Repair
Civil Engineering
Comprehensive Engineering Solutions from Expert and Skilled Professionals
Kaya Shipyard is more than just shipbuilding and ship repair company. As an established engineering company, we also provide exceptional civil engineering design and services to our clients. With our extensive experience in the field, we have cultivated strategic relationships with other engineering professionals and related consultants, allowing us to offer a comprehensive range of engineering services. We are committed to providing our clients with timely, sustainable and cost-effective solutions to ensure the successful completion of their projects.
